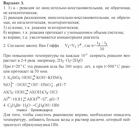
Главная / Готовые домашние задания (ГДЗ) / 11 класс / Химия / Радецкий, Горшкова / Работа 4 Задача: 3


Ответ на Работа 4 Задача: 3
Готовые домашние задания (ГДЗ) Химия Радецкий, Горшкова 11 класс

Дидактический материал, Радецкий, Горшкова, 1999-2013

Химия

11 класс

Дидактический материал

Автор: Радецкий, Горшкова

Изд.: Просвещение

Год: 1999-2013

<< Предыдущее Вернуться к списку Следующее >>
Дидактический материал, 11 класс, Радецкий, Горшкова, 1999-2013, Работа 4 Задача: 3