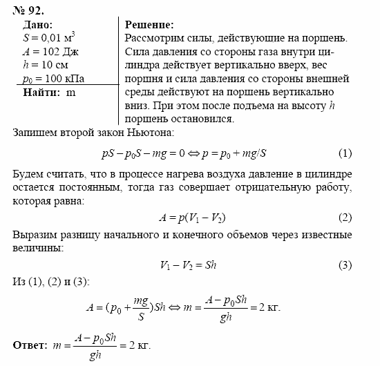
Главная / Готовые домашние задания (ГДЗ) / 11 класс / Физика / Громов, Родина / задачи и упражнения Задача: 92


Ответ на задачи и упражнения Задача: 92
Готовые домашние задания (ГДЗ) Физика Громов, Родина 11 класс

Оптика. Тепловые явления. Строение и свойства вещества, Громов, Родина, 2001-2012

Физика

11 класс

Оптика. Тепловые явления. Строение и свойства вещества

Автор: Громов, Родина

Изд.: Просвещение

Год: 2001-2012

<< Предыдущее Вернуться к списку Следующее >>
Оптика. Тепловые явления. Строение и свойства вещества, 11 класс, Громов, Родина, 2001-2012, задачи и упражнения Задача: 92