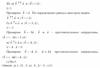
Главная / Готовые домашние задания (ГДЗ) / 10 класс / Геометрия / Л.С. Атанасян / Глава IV Задача: 11


Ответ на Глава IV Задача: 11
Готовые домашние задания (ГДЗ) Геометрия Л.С. Атанасян 10 класс

Геометрия, Л.С. Атанасян, 2002

Геометрия

10 класс

Автор: Л.С. Атанасян

Изд.: Просвещение

Год: 2002

<< Предыдущее Вернуться к списку Следующее >>
Геометрия, 10 класс, Л.С. Атанасян, 2002, Глава IV Задача: 11