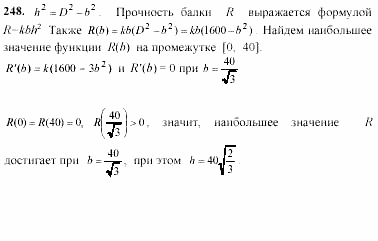
Главная / Готовые домашние задания (ГДЗ) / 10 класс / Алгебра / А.Н. Колмогоров / Глава V. Задачи на повторение Задача: 248


Ответ на Глава V. Задачи на повторение Задача: 248
Готовые домашние задания (ГДЗ) Алгебра А.Н. Колмогоров 10 класс

Начала анализа, А.Н. Колмогоров, 2001-2010

Алгебра

10 класс

Начала анализа

Автор: А.Н. Колмогоров

Изд.: Просвещение

Год: 2001-2010

<< Предыдущее Вернуться к списку Следующее >>
Начала анализа, 10 класс, А.Н. Колмогоров, 2001-2010, Глава V. Задачи на повторение Задача: 248