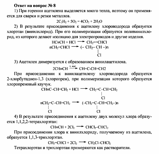
Главная / Готовые домашние задания (ГДЗ) / 10 класс / Химия / Рудзитис, Фельдман / задачи к §4 Задача: Ответ на вопрос № 8


Ответ на задачи к §4 Задача: Ответ на вопрос № 8
Готовые домашние задания (ГДЗ) Химия Рудзитис, Фельдман 10 класс

Химия, Рудзитис, Фельдман, 2000-2012

Химия

10 класс

Автор: Рудзитис, Фельдман

Изд.: Астрель

Год: 2000-2012

<< Предыдущее Вернуться к списку Следующее >>
Химия, 10 класс, Рудзитис, Фельдман, 2000-2012, задачи к §4 Задача: Ответ на вопрос № 8