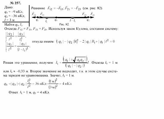
Главная / Готовые домашние задания (ГДЗ) / 10 класс / Физика / Громов, Шаронова / задачи и упражнения Задача: 257


Ответ на задачи и упражнения Задача: 257
Готовые домашние задания (ГДЗ) Физика Громов, Шаронова 10 класс

Механика. Теория относительности. Электродинамика, Громов, Шаронова, 2001-2012

Физика

10 класс

Механика. Теория относительности. Электродинамика

Автор: Громов, Шаронова

Изд.: Просвещение

Год: 2001-2012

<< Предыдущее Вернуться к списку Следующее >>
Механика. Теория относительности. Электродинамика, 10 класс, Громов, Шаронова, 2001-2012, задачи и упражнения Задача: 257